Proses Permintaan Pembelian Bahan Baku Perusahaan Manufaktur
Sumber referensi : Dr. Supawi Pawenang, SE, MM
Proses pembelian bahan baku merupakan hal yang terpenting dalam suatu proses bisnis. Proses berjalannya suatu bisnis terutama industri yang bergerak dalam kegiatan produksi, membutuhkan bahan baku agar kegitan produksi dapat berjalan sehingga mampu menciptakan suatu produk yang siap dijual.
Pengertian Pembelian
Pengertian
pembelian menurut para ahli
Galloway
dkk. (2000:31).
“The
role of purchasing function is to make materials and parts of the right
quality, and quantity available for use by operations at the right time and at
the right place.”
Pendapat
tersebut kurang lebih mempunyai arti bahwa peran fungsi pembelian adalah untuk
mengadakan material dan part pada kualitas yang tepat dan kuantitas yang
tersedia untuk digunakan dalam operasi pada waktu yang tepat dan tempat yang
tepat.
Brown
dkk. (2001:132)
mengatakan
bahwa secara umum pembelian bisa didefinisikan sebagai:
“managing
the inputs into the organization’s transformation (production process).”
Pendapat
tersebut kurang lebih mempunyai arti bahwa pembelian merupakan pengelolaan
masukan ke dalam proses produksi organisasi
Dapat
disimpulkan bahwa pembelian adalah suatu kegiatan yang dilakukan oleh industri
terutama produksi untuk memperoleh bahan baku, perlengkapan atau peralatan.
Tujuan
utamanya adalah memperoleh bahan dengan biaya serendah mungkin yang konsisten
dengan kualitas yang sesuai standar yang ditentukann.
Fungsi
dari pembelian untuk memastikan bahwa ada keseimbangan antara persediaan bahan
dengan tingkat inventaris sehingga perusahaan dapat mempertahankan posisi
labanya sepanjang menyangkut biaya bahan dan agar dapat terus beroprasi.
Pengertian Bahan Baku
Merupakan
barang-barang yang diperoleh untuk digunakan dalam proses produksi. Beberapa
bahan baku diperoleh secara langsung dari sumber-sumber alam. Namun demikian,
lebih sering lagi bahwa bahan baku diperoleh dari perusahaan lain dan ini
merupakan produksi akhir dari para pensuplai. Sebagai contoh, kertas cetak
merupakan produk akhir dari pabrik kertas, akan tetapi merupakan bahan baku
bagi perusahaan percetakan.
Meskipun
istilah bahan baku dapat digunakan secara luas untuk menutup seluruh bahan baku
yang dipergunakan dalam produksi. Sebutan acapkali dibatasi untuk barang-barang
yang secara fisik dimasukkan dalam produk yang diproduksi. Istilah Bahan
Pembantu Pabrik (factory supplies) atau Bahan Pembantu
Produksi(Manufacturing Supplies), kemudian dipergunakan untuk menyebut
bahan tambahan, yaitu bahan baku yang diperlukan dalam proses produksi tetapi
tidak secara langsung dimasukkan dalam produk. Minyak dan bahan bakar untuk
peralatan pabrik, bahan pembantu pembersih, dan pos-pos serupa digolongkan
dalam bentuk kelompok ini karena pos-pos ini tidak dimasukkan dalam suatu
produk tetapi hanya membantu dalam produksi secara keseluruhan. Bahan baku yang
secara langsung digunakan dalam produksi barang-barang tertentu disebut bahan
langsung; bahan pembantu pabrik disebut bahan tidak langsung.
(Akuntansi Intermediate Volume
Komprehensif Edisi Kedelapan, Smith, Jay M., 1992)
Sumber
: Internet
Tujuan Proses Pembelian Bahan Baku
Pembelian
barang baku merupakan hal yang sangat vital bagi sebuah industri manufaktur.
Dalam proses tersebut membutuhkan suatu prosedur yang sesuai dengan standar dan
kebutuhan. Jika tidak sesuai dengan standar yang ditentukan, bisa jadi suatu
industri manukfaktur tidak akan mendapat hasil yang maksimal dan akan mengalami
kebangkrutan.
1. Mencegah pemborosan. Pembelian
barang baku disesuaikan dengan kebutuhan yang telah disetujui.
2. Mencegah permaian harga. Setiap
suplier didata dan diadakan tender agar sesuai dengan kriteria yang dibutuhkan.
3. Mencegah pembelian fiktif.
4. Mengefektifkan proses pembelian dan
transaksi.
Divisi
yang Terkait dengan Pembelian Bahan Baku
1. Divisi Gudang
Divisi
gudang bertanggung jawab untuk mengajukan pembelian bahan baku sesuai dengan
persedian yang ada digudang kepada divisi pembelian. Selain itu divisi gudang
memiliki fungsi untuk mengatur bahan baku yang ada digudang.
Bagian Gudang
2. Divisi Pembelian
Divisi
pembelian bertanggung jawab dalam menentukan pemasok/suplier, harga, jenis atau
tipe bahan baku yang sudah disesuaikan menurut standar perusahaan.
Bagian Pembelian
3. Divisi Penerimaan
Divisi
penerimaan bertanggung jawab atas penerimaan bahan baku yang masuk dan menjadi
tempat pengecekan suatu bahan baku layak atau tidak digunakan didalam
perusahaan.
Bagian Penerimaan
4. Divisi Akuntansi
Divisi
akuntansi bertanggung jawab terhadap pencatatan hutang dan pencatatan
persediaan.
5. Divisi Keuangan
Sistem yang Membentuk Prosedur Pembelian Bahan Baku
1. Prosedur Permintaan Pembelian Bahan
Baku
Dalam
prosedur permintaan pembelian bahan baku, divisi gudang mengajukan permintaan
pembelian kepada divisi pembelian dalam bentuk formulir surat permintaan bahan
baku kepada divisi pembelian.
2. Prosedur Pemilihan Pemasok/Suplier
dan Penentuan Harga
Dalam
hal ini divisi Pembelian mengirimkan surat penawaran kepada pemasok untuk
mendapatkan informasi harga, kualitas barang serta syarat yang harus dipenuhi.
Proses ini bisa digunakan kebeberapa pemasok agar dapat mengetahui harga yang
murah dengan kualitas terbaik.
3. Prosedur Pemesanan Pembelian
Dalam
proses ini, divisi pembelian mengirimkan surat pesanan mengenai barang dan
kuantitas barang yang akan dipesan kepada pemasok yang telah dipilih dan telah
menjalin kerjasama.
4. Prosedur Penerimaan Barang
Dalam
prosedur ini, divisi penerimaan barang melakukan pemeriksaan mengenai jenis,
kuantitas dan mutu barang yang datang.
5. Prosedur Pencatatan Hutang
Dalam
prosedur ini, divisi akuntansi memeriksa dokumen-dokumen yang berhubungan
dengan pembelian dan menyelenggarakan pencatatan hutang atau mengarsipkan
sumber sebagai pencatatan hutang.
6. Prosedur Pembayaran
Dalam
prosedur pembayaran, divisi keuangan bertugas untuk melakukan pembayaran
pesanan atau membayar utang pembelian.
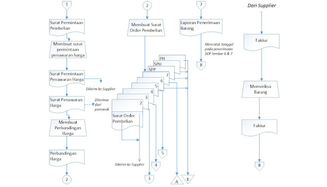
Dokumen-Dokumen
Prosedur Pembelian Bahan Baku Dokumen-dokumen yang digunakan dalam sistem
informasi akuntansi pembelian bahan baku menurut Mulyadi adalah sebagai
berikut:
1. Surat Permintaan Pembelian (SPP).
2. Surat Permintaan Penawaran Harga
(SPPH).
3. Surat Order Pembelian (SOP).
4. Laporan Penerimaan Barang (LPB).
5. Surat Perubahan Order (SPO).
6. Bukti Kas Keluar (BKK).
Pengendalian
Internal Prosedur Pembelian Bahan Baku Sistem Pengendalian yang diterapkan
dalam prosedur pembelian bahan baku adalah sebgai berikut:
1. Adanya pemisahan kewenangan dan
fungsi dari setiap divisi agar pekerjaan yang dilakukan sesuai dengan ranah
divisinya seperti :
-
Divisi
Gudang
-
Divisi
Pembelian
-
Divisi
Penerimaan
-
Divisi
Akuntansi,
-
Divisi
Keuangan.
2. Adanya sistem otorisasi dan prosedur
pencatatan data data yang berkaitan dengan pembelian bahan baku. Adapun sistem
otorisasi yang diterapkan adalah sebagai berikut:
- Surat
permintaan pembelian bahan baku di tandatangani oleh pejabat tertinggi didivisi
gudang.
- Setiap
pemilihan pemasok harus disetujui manager didivisi pembelian dan direktur
utama.
- Setiap
pembelian bahan baku harus disetujui manager pembelian dan manager keuangan.
- Laporan
penerimaan barang harus ditanda tangani oleh divisi penerimaan dan divisi
gudang.
- Setiap
pencatatan yang dilakukan oleh bagian akuntansi harus berdasarkan dokumen yang
telah diotorisasi oleh manager akuntansi.
- Sebelum
melakukan pembayaran , harus ada otorisasi oleh direktur utama, manager
keuangan dan manager akuntansi.
3. Otorisasi tambahan untuk
pengendalian
- Setiap
dokumen harus mempunyai kode dan nomer urut agar mudah dalam pencatatan dan
pengarispan.
- Dilakukan
pengarsipan dokumen yang masuk atau keluar disetiap divisi. Tujuan dilakuakn
pengarsipan agar memudahkan dalam penemuan kembali.
- Setiap
dokumen yang akan diberikan harus ada tanda otorisasi oleh pihak yang
bertanggung jawab.
- Penyimpanan
arsip dilakukan perdivisi dengan masa pakai minimal 5 tahun





